Abstract
Keywords
Introduction
In recent years, incidents involving the structural collapse of buildings have raised a common concern, 1 and structural monitoring, modeling, and management have provided measures enabling the early warning of building-structure defects. These measures are activity developed in the wide-ranging field of structural health monitoring (SHM), which applies scientific and engineering principles to prevent the loss of life and property. However, the development of measures for effectively monitoring the process of structural change in buildings over the entire life cycle continues to be a key challenge for scientists and engineers.
The field of construction informatics focuses on information processing activities, visualization, and the conveyance of construction information and has provided a feasible approach for addressing this challenge. Construction informatics incorporates the fields of computer science and technology, system analysis engineering, and integrated information systems (IISs), all of which have been applied for data acquisition, data processing, and information exchange since the 1970s. 2 Since 2000, the proliferation of automatic data acquisition technologies, such as radio frequency identification (RFID) and sensor technologies, has facilitated the development of decision support systems (DSSs) and construction information systems (CISs) and has also brought new vitality to structural monitoring and management.
The rapid development and wide application of construction informatics have greatly promoted the building monitoring industry and enhanced management efficiency and effectiveness. Nevertheless, most information systems based on construction informatics have been designed specifically to manage the building construction process, and few actually address SHM practices. The Internet of things (IoT) is an approach first proposed by Ashton 3 that offers a promising framework for developing industrial systems and applications. Significant advancements, particularly in the past few years, have been achieved in key IoT technologies such as sensor technologies, sensor networks, detection, and intelligent computing. All these technologies facilitate the deployment of IoT devices in the building environment for SHM applications such as early warning systems (EWSs). IoT-based applications are capable of promoting the entire process of structural monitoring, modeling, and management and also of supporting early warning and sustainable decision making. An IoT-based application can provide a strategy for the implementation of EWSs, capable of detecting the development of building-structure defects and bring new vitality to SHM activities. This study proposes a novel IoT-based integrated information system (IIIS) application, which is presented herein as a new paradigm for the development of SHM and EWS applications. The proposed IIIS seeks to improve the efficiency of building safety monitoring and management tasks, and the results from a case study demonstrate that the proposed system is both valuable and efficient for complex tasks in construction monitoring and management.
The remaining sections of this article are organized as follows. After discussing related work in section “Related work,” we provide an overview of the IoT framework in section “System architecture,” present the employed data acquisition and transmission approach in section “Data acquisition and transmission,” and propose a unified data packet parsing model in section “Unified data packet parsing.” An early warning model and a case study involving the safety monitoring of an actual construction site are presented in sections “Early warning model” and “Case study and discussion,” respectively, and we finally conclude our work by outlining its primary contributions in section “Conclusion.”
Related work
IIS applications involve a broad range of technologies that are widely used in the fields of computer and information sciences. In this section, we review construction informatics, IISs, and existing early warning technology.
Construction informatics
Construction informatics, also known as construction information technology (IT) or communication and information technologies in construction, was first proposed in the InfoMate model. 4 It mainly focuses on the specific issues related to processing, representation, and interchange of specific information employed in the field of construction. 5 Since its introduction, construction informatics has developed as a methodology fostering the integration and coordination of numerous informatics technologies. It has improved decision making to closely link informatics knowledge with building, civil engineering, structural engineering, AEC (architecture, engineering, construction), and other disciplines associated with the shaping of the built environment. Informatics-related topics are applicable in several civil engineering disciplines, for example, product modeling, integration, concurrent engineering, various analysis and monitoring methods, as well as distance working and learning. Therefore, more cost-effective and forward-looking solutions can be provided using this methodology in various types of structural problems.
Numerous researchers have introduced an IT-oriented view in construction and proposed new directions of research.6,7 Ontologies such as model and schema have been identified by Ekholm. 8 These ontologies divided the research themes from an IT-oriented view, such as visualization,9,10 engineering management, 11 integration, 12 and IT strategies. 13 Accordingly, construction informatics can help address various types of damage detection problems and provide more cost-effective and forward-looking solutions in SHM.
However, these studies have focused on computer-aided design construction or information support for engineering management activities using conventional IISs and have generally neglected IoT technology such as multi-sensor fusion, data integration, and decision models.
Present state of IIS development
IISs have been studied from various perspectives such as integration scope, integration tools, integration point of view, architectures, and technologies. Core IIS technologies and typical applications have been discussed in the literature,14,15 and IISs have been shown to provide promising solutions to complex tasks in structural monitoring and management. A number of research topics have evolved from the perspective of CIS, such as building information management (BIM),16,17 data integration, and decision-making systems. BIM is the foundation of early CIS and typically excels in spatial analysis, information visualization, and construction modeling, but falls short in data acquisition and management. Data integration is a challenge for IIS. Sensors and actuators employed in structural monitoring areas are highly heterogeneous and are therefore implemented with different data protocols and different configuration methods. Hence, some researchers have proposed to solve the problem of data source heterogeneity with a unified protocol parsing method. 18
The IOT approach has been suitably applied to an IIS by providing sensing in a distributed and self-managing fashion. 19 So far, numerous studies have paid close attention to the applications of IISs in different areas within the framework of IoT-based IISs.20–22 An IIIS comprises a set of foundational concepts and techniques that facilitates the information integration process and includes methods for solving complex problems in the development of construction informatics applications. Furthermore, web services and integrated models have been used to create accessible interfaces and manage the integrated data sets in IIISs. 23
It is noted that these studies have primarily sought to develop IIIS for specific applications; however, less work is available on IIIS construction informatics. Some shortcomings exist in both the architectures and applications of previous CISs, and the problems of heterogeneity and integration created by IoT-based data have not been well addressed.
The application of EWSs for SHM
EWSs are multifunctional systems consisting of sensors, signal processing, and communication facilities that aim to provide timely information useful for scheduling repairs and maintenance to minimize the impact of structural degradation. 24 An EWS combines a wide range of sensors and evaluation methods to provide accurate forecasting and enables users to improve the level of emergency preparedness, as well as provides a more intelligent service for users and enterprises. 25
At present, numerous studies have investigated the application of EWSs for SHM. The work in Quansah et al. 26 summarized the level of remote sensing technology utilization and the potential trends for future EWSs. In Salzano et al., 27 a seismic EWS was implemented to analyze the relationship between structural monitoring and the seismic reliability of equipment. In addition, other EWSs have been developed, including the InSAR monitoring system, 28 the GBInSAR-based method, 29 and seismic-event-detection, 30 which utilize their own early warning strategies based on the data analysis of real-world building structures.
EWS applications have promoted remarkable achievements in SHM, and advanced SHM is expected with increased IIS integration facilitated by the application of IoT approaches. Considerable work however remains for establishing a practical and advanced IIIS for building safety control, and many issues must be considered, particularly those aspects involving theoretical research and warning strategies.
The motivations of this article
The previous review of related work indicates that the efficiency of decision making in building monitoring and management has been effectively improved by the important progress in both construction informatics and IIS, and the development and wide application of various CISs. However, the structures of some systems are outdated, and urgent demand exists for additional studies regarding next generation IISs that focus on the following aspects:
New technologies, such as SHM, CIS, and EWS, have not been well integrated into existing systems.
The problems of association and fusion between IISs and data acquisition, data source heterogeneity, and lack of acquisition terminals with strong interoperability and IoT network connectivity have been rarely studied.
Compared to the single and fixed warning rules employed in past EWSs, a flexible early warning model is required for improving emergency response and level of preparedness.
To address the above problems, we develop a novel IoT-based IIS with high-level integrated, smart, and sustainable abilities because IoT reflects the near future trends in informatics. The features of our system are as follows: (1) an intelligent data box (iDataBox) data acquisition terminal with strong interoperability and IoT network connectivity is used to connect different sensor devices and to collect, preprocess, and forward sensor data; (2) an unified data parsing framework is proposed to address the data source heterogeneity issue; and (3) two types of early warning model are employed in our IIS to better support decision making based on warning signals derived from real-time parameters.
System architecture
The rapid development of IT and information communications technology (ICT) over the past decade has laid the foundation for implementing integrative information architectures in IISs for construction informatics applications. Figure 1 presents the architecture of the proposed IIIS in detail. The architecture of the proposed IIIS comprises three network layers as follows: (1) a sensor data collection layer, (2) a data processing and management layer, and (3) an SHM service layer.

Overall structure of the proposed IoT-based integrated information system (IIIS).
The sensor data collection layer is the basis of the entire network, and its functionality is presented in greater detail in Figure 2. This layer employs a number of different types of sensors fixed at the pivotal locations of a large-scale, complex structure to acquire data reflecting the stress and health state of the structure. This layer comprises data sensing and acquisition devices, signal conditioning and processing units, data storage devices, and hardwire/wireless transmitting modules. The analog or digital signals obtained from sensors are conditioned in the local data processing and control unit prior to being transferred to the data processing and management layer. This layer is also a multi-standard communication computing platform, which is compatible with different hardwire/wireless protocols such as those employed in Ethernet, Zigbee, Wi-Fi, and 3G/4G networks.

Structure of the sensor data collection layer.
The data management layer functions as a transition auxiliary layer that involves the efficient administration and management of structural health data and facilitates the smooth operation of the monitoring service system. The data management module employed in this layer unifies the data packet format and supports static and dynamic data management by describing data packets according to a predefined datagram semantic description model (DSDM) based on the extensible markup language (XML) syntax. Thus, device data can be parsed according to the model, which is described in detail in a later section. Furthermore, cloud computing services are available to the supervision department and other interested parties, providing an efficient method for ensuring data security.
The SHM service layer is directly linked to professional construction facilities such as the supervision department, construction units, and other interested parties. For example, this layer enables a safety supervisor to manage a large assortment of monitoring equipment efficiently. The health state of the building as well as the historical data for a specific structural parameter can be readily inspected. Through the self-contained EWS, the safety supervisor can analyze and process collected health-state information and make informed and accurate maintenance and repair decisions based upon structural conditions lying outside of normal ranges.
Data acquisition and transmission
A large number of different types of distributed sensors are typically employed in practical SHM applications. Under this condition, the means of managing the various distributed sensors and fusing the varieties of data actually detected by sensors is a particularly difficult problem that must be fully addressed. To this end, an iDataBox is integrated with data acquisition and transmission in the proposed application. The iDataBox is the central terminal of the integrated system for SHM.
Architecture of the iDataBox
The iDataBox is equipped with a high-performance and open-platform-based tablet personal computer (PC) and wireless transmission units, so the iDataBox is fully available to building inspectors and on-site risk examiners for daily monitoring. The components and interfaces of the iDataBox are illustrated in Figure 3. A master controller module with a display module and keyboard is embedded into the lid of the data box. The data transfer module comprises a Wi-Fi unit, a Zigbee unit, and an RS-485 port. Four 64-pin jacks (M1–M4) are integrated in the middle of the iDataBox for the installation of measurement modules for conducting various measurements such as vibration measurements, resistance measurements, and voltage measurements for indicating the health state of the structure. The 32 terminal ports are designed to be compatible with all types of sensors such as steel stress gauges, earth pressure cells, and other third-party sensors/devices, which can be connected to the iDataBox via various hardwire/wireless technologies.

Hardware architecture and interfaces of the iDataBox.
Data communication protocol
We designed a custom protocol to transfer data between the iDataBox and the master station. The data communication comprises a series of protocols such as the query command (Info), start data collection command (Start), end data collection command (End), and read acquisition results command (Read). The Read command accepts data from a measurement module and adds a header creating a data segment. The data segment is then encapsulated into a datagram and exchanged with the master station. The data processing associated with the Read command is illustrated in Figure 4 and incorporates the following data segments:
Date (3 bytes) and Time (3 bytes) identify the data acquisition time, including the year, month, and day, and hours, minutes, and seconds.
Module ID (2 bytes) identifies the measurement module ID: M1, M2, M3, or M4.
Module Type (2 bytes) identifies the type of measurement module. The default value of this field is ZX, which denotes a vibration wire sensor.
The Data Type (1 byte) field has a dual role. If the SYN flag is set (
D1 (2 bytes) specifies the data value of the first sensor in the measurement module.
T1 (2 bytes) specifies the data value of the first temperature sensor in the measurement module.
Checksum (2 bytes) is used for error checking the header and data using the cyclic redundancy check.

Read command processing of the data communication protocol.
Unified data packet parsing
In SHM, data from different sensor devices are invariably encapsulated in different formats because the individual packet protocol is set by the equipment manufacturer. As such, a multitude of communication protocols are used, each of which generally employs a different structure. This is, to a large extent, the cause of data heterogeneity. Therefore, to improve the efficiency of system development for system engineers and facilitate the efficient access of data for safety supervisors, a flexible, semantic data model is required to support the access of heterogeneous data, particularly in the big-data environment of an IoT-based application. The semantic data model is expected to be self-explanatory and to support diverse packet protocols as well as provide flexible and efficient data sharing. Furthermore, for an SHM service, the data must be accessible anytime and in any kind of working environment. Based on these features of SHM services, we conclude that the implementation of support for the access of heterogeneous IoT data must have the following capabilities:
To support data access in an environment of heterogeneous packet protocols;
To be useful in building real-time application systems;
To be capable of parsing and processing new protocols rapidly.
To provide the above-mentioned capabilities, we present a DSDM that provides a formal unified description of IoT data packet formats that is independent of the individual protocol. This description model allows for the implementation of parsing and processing programming that can avoid code parsing and processing for different protocols separately and makes the programming more flexible and adaptable.
The framework for unified data packet parsing (UDP) proposed here is illustrated in Figure 5. The modules given in the figure are explained in greater detail as follows:
The communication module establishes connections with physical devices and receives data packets from the devices.
The unified semantic parsing driver module loads the datagram description file and parses the received packet data for generating structured data objects.
The DSDM refers to the common definition of the data packet structure characteristics and elements. The model emphasizes the self-explanation of data values for accessing data ubiquitously. The data received from each IoT device is notated and defined in XML format, so that it is self-described and can be accessed from the Web.
The datagram parsing post-processing module post-processes the structured data objects parsed by the unified semantic parsing driver module.
The datagram description file describes the data protocol based on the DSDM for the parsing of sensing device data packets by the unified semantic parsing driver module.
The description file editor is more than just an authoring tool and also provides other functionality such as syntax coloring, keyword selection, and document tree browsing.

Unified data packet parsing (UDP) framework.
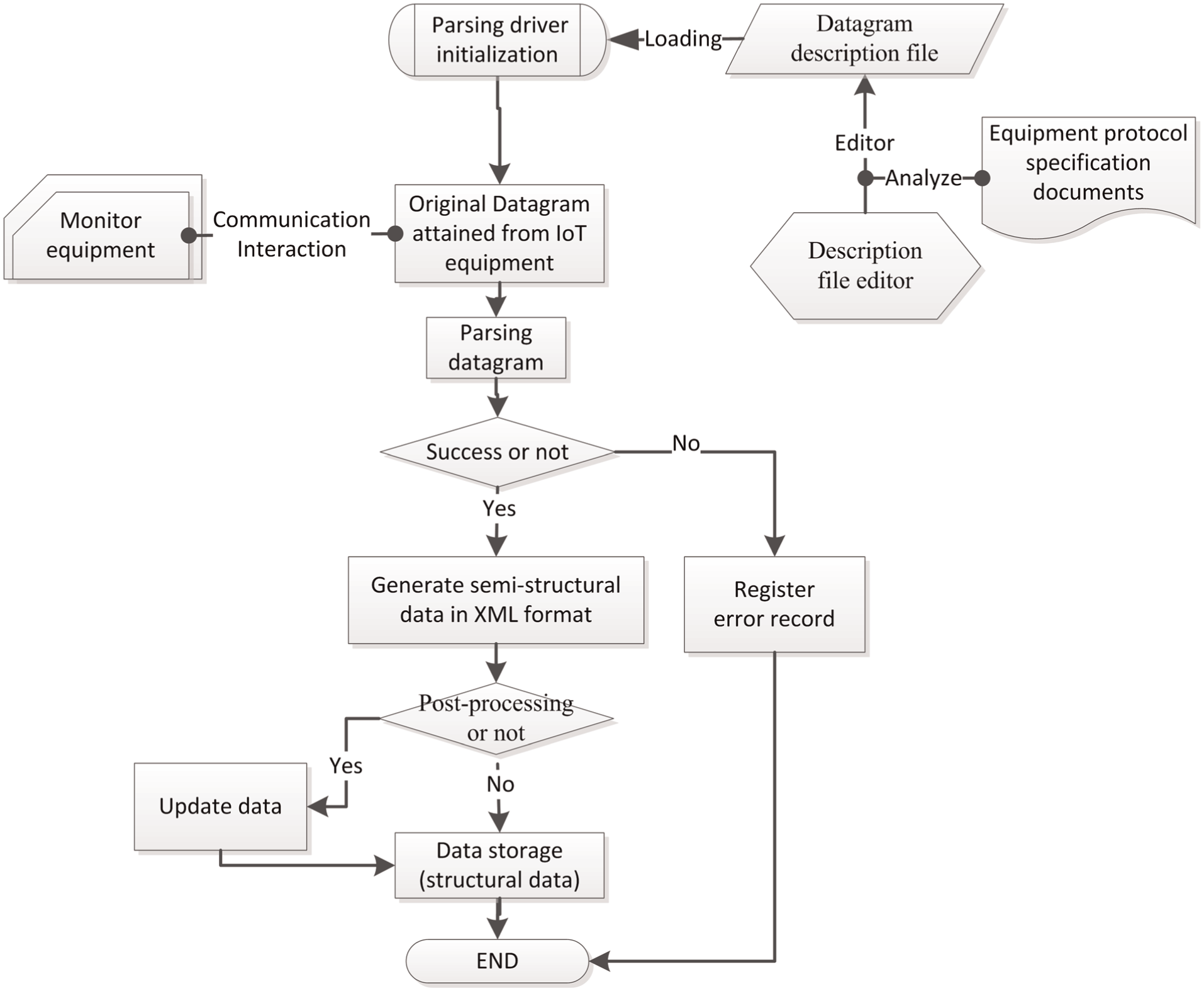
Flowchart of the approach
The general processing of the UDP framework for data packet parsing is to transform the original data to universal data in terms of both syntax and semantics (herein denoted by the → symbol) along a chain of data transformation as follows
The final structured data are then stored in a database. The key task of data transformation is parsing the original data and unifying access by means of a universal syntax, as discussed in the next subsection.
Based on the datagram description and parsing process, the UDP approach is divided into several stages, given as datagram description file configuration, data acquisition, datagram parsing, and post-processing. A simple flowchart of the approach is given in Figure 6.

Simplified flowchart of the UDP approach.
DSDM based on XML
XML is rapidly becoming the standard for data exchange between machines. XML schema express shared vocabularies and allow machines to carry out user-defined rules by providing a means for defining the structure, content, and semantics of XML documents. As such, XML is useful for integrating structured, semi-structured, and unstructured data in an IoT environment. Therefore, the DSDM representation is based on XML syntax. In general, semantics refer to the explanation of data symbols, such as the meaning of classes, elements, and constraints. In this article, DSDM describes the meaning of the features in a device datagram. A DSDM is an abstract expression and definition of a device datagram and includes features such as a set of predefined keywords, the built-in schema type, expression, and operator function, as summarized in the following definition.
Definition 1
The syntax of DSDM
DSDM elements have been described, and their relationship to the overall task is expressed in Figure 7. In addition to the preceding definitions, XML syntax always comprises XML tags, and other semantic elements, as shown in Table 1.The tag <pattern> is used to identify a series of specific character strings, an example of which is presented in Table 1. Some pattern examples are presented as follows:
pattern = {delimiter, Key, Value}, for example, T1= 20.5 can be expressed as {=,Key,Value}, where the equals sign (=) is the delimiter, the key is T1 (denoting the temperature), and the value is 20.5.
pattern = yymmddhh:mm:ss represents a combined time and date element, which is used to represent the time data format.

The syntax structure of the datagram semantic description model (DSDM) for the UDP framework.
XML description of the DSDM.
Semantic description is used for expressing the datagram structure of devices, data element analytical transformations, and packet protocol. Because each item of the data is defined with ontology, the data can be explained at a semantic level and integrated with other instances of similar or related concepts.
XML model implementation
The implementation is illustrated by some examples. Table 2 presents a received datagram responding to a read command, as illustrated in Figure 3. Table 3 presents an iDataBox datagram description file, which describes the read command of the data communication protocol. The unified semantic parsing driver module parses the datagram into XML syntax according to the DSDM. The module ID, sensor type, and update type are identified by pattern = {delimiter, key1, key2, key2, key3}, which is denoted in the table as M1ZXN, where the module_id is M1, the sensor_type is ZX, and the update_type is N.
Datagram received from the iDataBox in response to a Read command.
Datagram description file of the iDataBox.
Early warning model
A warning rule is based on changes in the characteristics of a monitored item and functions according to a user-defined warning model. To meet different levels of urgency, each type of warning model is divided into three levels, which are presented in Figure 8. The three warning levels are blue, yellow, and red. Whenever a given threshold established for a monitored item is exceeded, a warning signal must be transmitted to the interested parties for enacting adequate countermeasures. The yellow warning level transmits a warning message to the security supervisor of the construction project. The orange warning level transmits the security issue to the project manager. When the system issues a red warning, the highest of the three-level warning system, the security issue may represent a significant security risk that may potentially lead to an exceedingly serious safety condition. Therefore, the red warning message transmits notification of the hazard to the supervision department. In addition, while the warning system provides real-time notification, it also records the alarm information and corresponding data stream for later query.

The early warning strategy.
The following two types of warning models were defined according to the relationship between the real-time value (R.Value) of a monitored item (the measured value in real time), the threshold value (T.Value) (established independently), and the base value (B.Value) of a monitored item (its standard operating value).
The measured value model compares R.Value directly with T.Value. The model has two rules: R.Value > T.Value or R.Value ≤ T.Value.
The difference value model allows the user to observe the variation in the value of a monitored item with respect to its base value. According to differences in the monitored item, the rule can be set as |R.Value-B.Value| < T.Value or |R.Value-B.Value| ≥ T.Value.
Case study and discussion
In this section, we present the results of a case study to demonstrate the performance of the proposed IIIS.
Case study
Instability in an underground pit wall structure or a foundation pit excavation accident can result in serious multi-pile displacement when a high-rise building is constructed on soft ground. Accordingly, the employment of an EWS is indispensable under this condition. The IIIS developed in this work was tested in an actual pit excavation engineering site for a six-story office building with a composite frame structure. Figure 9 illustrates the positions of the monitoring points in the pit structure. Settlement of the building elements was detected by a variety of sensors, such as steel stress gauges and earth pressure cells, and the monitoring points of the pit structure are listed in Table 4. Figure 10 shows the IIIS deployment in the pit excavation engineering site. Here, the iDataBox collects and preprocess the data obtained from the sensors installed in the foundation pit.

Monitored points in the excavation pit structure.
Monitoring points and monitoring objects for the pit structure illustrated in Figure 9.

Test setup at the pit excavation engineering site.
Results
Figure 11(a) displays the graphic interface of the monitoring platform for a typical early warning process using the measured value model. The

Monitoring results obtained from the graphical interface of the monitoring platform: (a) the strut force of the support column at point E13 and (b) the soil pressure of the soil located behind the wall at point B9.
The functionality of the sensors was tested over a period of 2 years throughout the entire construction phase, and a specific time period of monitoring data was selected for discussion. Figure 11(b) displays the early warning process using the difference value model for monitored changes in the soil pressure of the soil located behind the wall at point B9. In addition, we analyzed the factors influencing the warning messages received. In some cases, the abnormal change in the measured soil pressure was caused by the operation of heavy machinery or the storage of building materials in the area around the sensor.
Discussion
The characteristics of the proposed IIIS were compared with those of the user-centric design for adoption of Internet of things (UDA-IoT) 20 and the shared early warning system (SEWS) deployable SEW suite (DSS), 31 which are listed in Table 5. As shown in the table, the proposed IIIS has several advantages over one or both of the other systems, such as support for integrated heterogeneous hardware, the employment of an early warning model, device parameter configurability, and a dynamic graphical interface.
Comparisons with similar systems.
UDA-IoT: user-centric design for adoption of Internet of things; SEWS: shared early warning system.
The features of our proposed IIIS are reflected in the following aspects: (1) our model can provide support for integrated heterogeneous hardware by abstracting IoT data into a unified access interface using a unified data parsing model, which is another highlight of our solution, (2) two types of early warning models are employed in our IIS to better support decision making based on warning signals derived from real-time parameters, (3) the proposed IIIS employs stable software architecture and provides portability and maintainability, (4) the device parameters are configurable in the software interface, and (5) the warning results can be obtained from a dynamic graphical interface, as shown in Figure 11.
Conclusion
This article presented a novel IIS based on IoT that was designed to improve the efficiency of complex tasks in construction informatics applications. The main contributions of the work are as follows:
The iDataBox data-acquisition terminal was developed to connect various types of sensor devices and to collect, preprocess, and forward sensor data. The iDataBox services a construction healthcare station by providing strong interoperability and IoT network connectivity and is therefore fully available for building inspectors and on-site risk examiners for daily monitoring.
We proposed a unified data parsing framework to address the issues associated with data source heterogeneity. A DSDM based on XML was defined. The semantic description of datagrams can profoundly enhance application development efficiency, particularly when incorporating new heterogeneous sensor devices with the monitoring platform.
The early warning functionality of the proposed IIIS was applied for monitoring an actual pit excavation engineering site. The system was demonstrated to be highly modularized and extensible. The IIIS allowed for the setting of multiple alarm levels and for the inline modification of the individual threshold values; thus, it was shown to be a very flexible system.
The better prevention and preparation provided by EWSs greatly contributes to avoiding the loss of life and property. Accordingly, the new IIIS introduced in this work clearly enhances the contribution expected from an EWS and provides a new paradigm for the future development of structural monitoring and early warning applications. Meanwhile, future work can focus on applying the proposed IIIS to other smart city applications such as city safety monitoring and infrastructure supervision.
