Abstract
Keywords
Introduction
The primary object of the current work is to comprehend the link amid HR procedures and employee engagement, with a specific focus on the crucial mediating role performed by employer branding. In the contemporary business landscape, the recognition of the crucial impact of engaged employees on organizational success is increasingly widespread (Manzoor et al., 2019). HR practices, as key drivers of workplace dynamics, are acknowledged for their influence on employee satisfaction and overall engagement levels (Hauff, et al., 2022). Simultaneously, the emerging significance of employer branding in shaping employees’ perceptions (Arasanmi & Krishna, 2019) adds a layer of complexity to this relationship. Despite extensive research on HR techniques and employee rendezvous, a discernible gap exists in understanding how the branding of an employer serves as an intermediate aspect in this nexus. This gap emphasizes the necessity for a careful examination of the combined sway of HR practices and employer branding on employee engagement, especially in competitive industries such as IT. The research problem, thus, articulates the imperative to bridge this knowledge gap and justifies scrutinizing these intricate dynamics, offering potential insights that could guide HR practitioners and organizational leaders in optimizing their talent management and employee satisfaction strategies.
Previous research by Sattar et al. (2015) highlighted the impact of distinct factors, such as employee compensation, autonomy, and the performance evaluation system, on organizational effectiveness, brand visibility, and overall performance). Nevertheless, these investigations neglected other crucial elements such as the significance of supervision, compensation and rewards, and recruitment and selection in contributing to both brand recognition and organizational accomplishments.
Khoreva and Wechtler (2018) the study, in contrast, delves into a comprehensive array of HR management techniques, encompassing recruiting procedures, training & development, and supervision, shedding light on their collective impact on organizational effectiveness. This research underscores the significance of these practices in enhancing employee satisfaction in both state-run and privately-owned institutions. This study overlooks the presence of other aspects like how these practices affect employer branding and employee engagement. By showcasing the positive outcomes associated with the implementation of efficient HR practices, especially with employer branding acting as a mediating element, the study underscores the benefits gained by both individuals and the organization as a whole. Understanding human resource management (HRM) can be approached from various perspectives, encompassing aspects like “workforce management and scholarly staff connections” or “a methodology for coordinating in alignment with directorial stratagem.” If a company stresses strengthening its HRM techniques, employees demonstrate increased commitment to their roles, significantly contributing toward the overall accomplishment of the business. This highlights that strategic and well-designed HRM practices help in cultivating employee dedication and steering organizational accomplishment.
Literature Review
Human Resource Practices
The implementation of HRM practices has a significant impact on the effectiveness and productivity of an organization. HRM encompasses a range of activities such as hiring, acknowledging achievements, retaining talent, and providing training, all crucial for attaining organizational objectives. Minbaeva (2005) investigates the impact of HR methods on knowledge transfer within global corporations, with a particular focus on Danish subsidiaries. The research reveals a positive association between the comprehensive utilization of HRM practices, including hiring, induction, upgradation, recompense, and review, and the transfer of information. However, limitations include unclear HRM practices, a sample with limited cultural diversity, and unexplored details about their integration. Unsubstantiated hypotheses concerning corporate socialization and flexible working practices warrant further investigation. Although shedding light on HRM's role in knowledge transfer, the study emphasizes the need for extensive research to unravel this intricate relationship. Acknowledging the importance of HR practices, it is crucial to nurture essential skills, reinforce the Identity of the organization and foster direct relationships to enhance Information transmission and overall productivity within the organizational context (Bijalwan et al., 2024). HR methods encompass a set of techniques that companies deploy to efficiently manage their workforce, as defined by Minbaeva (2005). Within this framework, It is crucial to foster the growth of essential skills, nurture a strong organizational image, and foster affirmative links to improve Information transmission and work accomplishment. Human resource management encompasses the supervision and administration of a firm’s workforce to enhance productivity, morale, and job satisfaction. This includes important elements such as employee development, recruitment, training, career development, performance assessment, benefits, Pay, workforce interactions, and facilitating corporate development. Specifically, employees’ talent development and management Endeavor to establish a connection between the workforce and the organization’s future objectives, implementing standards and protocols that enhance Efficiency, dedication, and motivation. Employing practical and successful HRM practices can foster increased employee dedication (Vuong &Suntrayuth, 2019). This study illuminates the positive connection between Personnel engagement as well as procedures for HRM, introducing the ameliorate influences of sex and marriage status. Interestingly, it suggests that male employees strengthen this connection, while marriage diminishes it. However, the limited focus of the investigation on frontline employees underscores the need for future research to explore diverse engagement outcomes, offering a more comprehensive understanding of managerial decision-making.
Onsardi et al. (2021) aims to examine the influence of HRM practices on employee results, exploring the influence of recruitment, training, Remuneration, performance management, and the impact on Organizational dedication, employee contentment, and intent to quit. The research explores Perceived Support from the Organization (POS) as an intermediary and explores differences between state and private banks in Indonesia. Analyzing data from banking personnel in Bengkulu through modelling using structural equations (SEM) (tyagi et al., 2024), the outcome underscores the importance of HRM in nurturing a diverse, inclusive work environment. The study advocates for sensible HRM practices to effectively manage personnel, emphasizing proactive strategies for consistent employee performance. It contributes a theoretical model for both academics and practitioners, suggesting avenues for future research to explore the mediating effect of employer branding, and regional variations in HRM attitudes and expand analyses to diverse industries beyond banking.
In the highly competitive market, organizations face challenges in luring and holding a skilled labor force. Employer branding strategies become crucial for conveying traits related to the workplace and distinguishing the organization as a preferred employer, providing a competitive edge. Nazish et al. (2023) study explores internal and external employer branding phenomena and examines the influence of HRM practices. Using NVivo-11 software, themes emerge, contributing to the discourse on leveraging HRM techniques for organizational branding, particularly in symbolically rich industries like telecommunications. The findings stress the importance of crafting HRM strategies to position organizations as desirable brands, aiding in the recruitment and retention of exceptional talent. Future research could delve into implementation challenges, alternative HRM strategies, and a comprehensive understanding across diverse organizational contexts.
Thus, Human Resource Management (HRM) is vital for identifying, nurturing, and retaining top talent, ensuring both efficiency and contentment (Chhiber et al., 2024). The calibre of a company’s employee base, coupled with the efficiency of its HRM procedures, significantly influences its branding and total accomplishment.
Employee Engagement
Employee involvement pertains to the eagerness and dedication of the labor force toward their tasks and the organization. When employees actively devote themselves to their work, it results in increased confidence and commitment to the overall success of the company. This type of involvement contributes to enhanced labor force retention and productivity. Moreover, employee engagement is interrelated with heightened job fulfilment, effective teamwork, and excellent client support. Business entities that give credence to their workers and prioritize the well-being of their employees create an environment where staff members are motivated to stay long and contribute to the success of the organization. Committed employees tend to be more productive and loyal, reducing the necessity for recurrent and frequent hiring and additional training for the existing labor force or staff. Their proactive and innovative approaches contribute to increased efficiency across all operational areas. Engaged employees actively seek ways to improve their roles and contribute to the company’s success. Staff who feel engaged are likely to express higher levels of job contentment.
As per Sun et al. (2019), employee engagement favors both individual and company output. Their research highlights positive associations between engagement and individual and organizational performance. However, shortcomings include limited exploration of demographic variables, personality differences, and cross-cultural aspects, a lack of research on the intermediating or moderating role of employer branding, employee involvement, and the dearth of intermediation mechanisms.
Employee engagement is a critical aspect in both management theory and practical application, yet there remains substantial divergence in its conceptualization, theories, influential factors, and outcomes, lacking a universally accepted definition. Saks (2022) aims to comprehensively examine previous research on employee engagement. It delineates two main interpretations: employee assignation as a complex concept encompassing intellect, sentiments, and actions, and as a singular concept denoting an optimistic state of mind and dedicated willingness, in contrast to burnout. The academic frameworks of Needs-Satisfaction, Theory of Social Exchange and Occupation Resources are utilized to clarify the diverse facets of employee engagement. Influential factors are classified into organizational, job-related, and individual dimensions.
The findings underscore positive relationships between engagement and both individual and organizational performance, encompassing organizational commitment, positive behavior, customer satisfaction, and financial returns. Despite these findings, prior research highlights limitations, such as a short of examination in personality variations, demographic factors, and cross-cultural factors in employee engagement. Furthermore, there is a conspicuous absence of studies on the intermediary or moderating function of employer branding and a deficiency of mechanisms of intervention to increase employee rendezvous.
Lee et al. (2023) utilized Structural Equation Modeling to empirically examine the connections between Organizational Identity as Perceived and Constructed External Image. The findings indicated that a strong perceived organizational identity significantly enhances staff engagement. The study underscores the necessity for future research to delve deeper into and substantiate these relationships through additional empirical studies. Moreover, understanding the dynamics within organizational image dimensions and their influence on employee engagement is recommended for further exploration.
HR Practices and Employee Engagement: Mediating Influence of Employer Branding
Company branding serves as a vital link between HR processes and employee engagement. Human resource functions such as recruitment, coaching, performance evaluation and talent management collectively contribute to establishing and sustaining a robust employer brand. When workers perceive alignment with the company’s goals and values, their dedication and motivation to contribute to its success are heightened. A strong employer brand not only enhances employee morale but also fosters job satisfaction, instilling a sense of self-importance in staff. This consequently contributes to increased levels of employee engagement and overall effectiveness. Ultimately, robust business branding performs a critical job in creating a constructive workroom ethos and elevating staff engagement, thereby yielding improved business outcomes.
Gilani and Cunningham (2017) investigated the impression of company branding on employee preservation. The comprehensive analysis of the literature review reveals that employer branding is intricately woven into the organization, encompassing various attributes, and, coupled with the organizational culture, holds significance for employees, influencing their decision to remain employed within the company. These findings, in conjunction with prior research, lead to the conclusion that employer branding indeed exerts a clear influence on employee retention. Future research avenues may involve quantitative studies to test the developed conceptual framework and a more in-depth exploration of the seven key themes identified in retail employer branding to ascertain the most valued brand attributes by employees. Furthermore, similar investigations across different service-oriented organizations could offer insights into potential generalizations within the service sector.
Kashyap and Chaudhary’s (2019) study presents a model investigating the sway of the brand name of an employer on the workforce’s engagement, identification with organizations and having faith in them. The outcomes indicate that organizational identity and confidence in organizations have indirect effects on job engagement, whereas the company’s public image has a direct impact, acting as interceding factors. Consequently, fostering and preserving a distinguishing employer trademark image is likely to improve employees’ credentials, trust, and, work commitment. The article discusses implications for both theory and practice. Future research should incorporate longitudinal approaches, consider interpersonal relationships, and explore broader organizational behavior concepts. Exploring employer brand’s impact on organizational performance and differences in profits between branded and non-branded firms is suggested. Industry-specific studies could enhance generalization. Our study provides insights into employer brand management and trust in organizational contexts, aiming to spur further research and practitioner interest.
In 2020, Chawla examined how employer branding strategies impact employee engagement. By SEM, the work outcomes discovered personnel rendezvous to be positively correlated with employer branding and person-organization compatibility. Employer branding not only attracts and retains talent but also fosters engagement and loyalty, enhancing employees’ sense of belonging and goal alignment. In a competitive global economy, employer branding becomes a strategic tool for elevating employee engagement. Future research while taking employer branding or job satisfaction as a mediator or moderator will provide more insight into this area of research. Further studies with larger samples can enhance the findings’ generalizability.
Yousf and Khurshid (2021) aimed to explore the impact of employer brand on employee engagement and its potential influence on organizational commitment. This investigation investigated the intermediating function of staff engagement across the five dimensions (application, social, economic, development, interest value) of employer brand and organizational pledge. Structural equation modeling and regression analysis demonstrated that all five dimensions of employer branding notably impact engagement among employees. The ramifications of these discoveries are essential for corporate, management leaders and academic scholars. In the face of market saturation and intense corporate competition, organizations need to foster employee engagement to ensure loyalty. The use of an employer brand can be instrumental in retaining employees. Especially in service-oriented sectors like banking, where superior customer service and a motivated workforce are crucial, employee engagement becomes indispensable. A committed and engaged staff not only contributes to the company’s success but also yields various positive business outcomes. Strong perceived organizational identity significantly enhances employee engagement (Lee et al., 2023).
Research Framework
The main problem of this work is to find out the role of employer branding as a mediator in the link between HR practices and employee engagement. The conceptual framework visually depicts the relationship among these concepts (see Figure 1). This research has delved deeply into various aspects, guided by the resource-based view theory, and this has shaped the development of our research model. The resource-based approach highlights that a company’s assets, such as its people and capabilities, are vital in gaining a competitive edge (Barney, 1991).

Theoretical Framework.
H1. HRP is positively correlated to employer branding
H2. HRP is significantly correlated with employee engagement.
H3. Employer branding is positively and significantly related with employee engagement.
H4. Employer branding intermediates the relationship between HRP and EE.
Research Methodology
Measures
Surveys comprising three parts—demographic profile, employer branding, and employee engagement—are used in this study. Standardized scales are the source of all measuring items. For assessing employer branding, eleven items from Tanwar and Prasad’s (2017) study are used, resulting in an internal consistency coefficient of 0.902%. The items used for evaluating compensation and benefits (three), development and training (six), and recruitment and selection (six) are sourced from Demo et al (2012), and their respective internal consistency coefficients are 0.905%, 0.937%, and 0.904%. An internal consistency of 0.934% was achieved while evaluating employee engagement using seven factors from Soane et al. (2012). Each item is a five-point Likert scale where 5 indicate strong agreement and 1 indicates severe disagreement.
The Collection of Data and Characteristics of Sample
Participants for the present work comprised employees from various IT companies in Delhi-NCR. As participants were situated in different locations within Delhi-NCR, the distribution of the questionnaire was conducted electronically through emails or WhatsApp, with feedback obtained through Google Forms. The participants of interest for this work were the IT firms, and the representatives were carefully chosen using the convenience sampling process, representing top-level, middle-level managers, and lower-level staff members of the chosen IT companies. A total of 300 forms were distributed via email. Given the typically low reaction rates (around 10% or less) from mail distribution, as noted by previous researchers (Hussey & Hessey, 1997), efforts were made to enhance response rates. The initial collection yielded 100 questionnaires, and to increase the response rate, the researcher employed strategies such as sending reminders via electronic mail and making phone calls to remind respondents to complete and return the survey forms. Phone calls were also made to IT firm representatives (HR Executives/Managers), highlighting the study’s objectives and importance. The researcher guaranteed them that their identities would remain confidential. After two months, a total of 220 responses were obtained and utilized for successive investigations. Although Partial Least Squares (PLS) have been proven to work with small samples, most studies have shown that path modelling best starts with a sample size of 100 or more (Hoyle, 1995).
As per the demographic profile of the respondents, a large number of respondents are youthful, and energetic with an experience of 2 to 5 years. Regarding edification, a significant proportion possesses PG degrees; whereas few hold education in specialized programs. A significant proportion of the participants are focused on the IT and banking & insurance sectors when it comes to industry categorization (see Table 1).
The Participants’ Demographic Composition.
Data Analysis and Interpretation
Measurement Model
Structural equation modeling is employed to evaluate and examine the theoretical model (as proposed by Hair et al., 2013). Smart PLS was employed to investigate the effects, both direct and indirect. When doing a PLS analysis, the measurement model evaluation was the first stage. Reliability and validity were assessed to make sure the measurements were accurate (Hair et al., 2013).
The Reliability & Validity of the Measures
The initial stage involved conducting confirmatory factor analysis individually for each construct to validate the scale, considering the multi-item nature of each variable. Following that, a comprehensive CFA was executed on every item. Three categories of validity—the instrument's content validity, convergent validity, and discriminant validity—were computed to validate the measurement model. Initially, content validity was established through pilot testing and the alignment of measurements with literature findings (Han et al., 2008). PLS-SEM utilizes convergent and discriminant validity to establish constructs validity. Concurrently, outer loading, average variance extracted (AVE) and composite reliability, were utilized to evaluate convergent validity (Hair et al., 1998). The discriminant validity was evaluated by verifying that the square root of the average variance extracted (AVE) for all constructs was greater than the correlation between all other constructs.
Outer Loadings
All variables were found to have outer loadings above .5 and Cronbach Alpha values were found to surpass the pre-established limit of .7, indicating each construct is internally consistent and reliable (Tyagi et al., 2022).
Construct Validity
PLS-SEM employ convergent and discriminant validity, to establish the construct’s validity.
Convergent Validity
Hair et al. (2013) suggested that composite reliability (CR), extracted average variance (AVE), and loading could be utilized to evaluate convergent validity (Bijalwan et al., 2024). As illustrated in Table 2, the average variance extracted (AVE) is larger than 0.5 when the composite reliability (CR) of every variable surpasses 0.7 and the loading is greater than 0.5. This aligns with the recommendations put forth by Fornell and Larcker (1981) (see Table 2). In general, an AVE value greater than 0.5 is deemed satisfactory, suggesting that the construct can elucidate more than 50% of the variance in the factors. Table 2 illustrates that AVE values for each construct are sufficiently elevated, signifying that a considerable portion of the variance in the construct is elucidated by its indicators, implying robust composite validity.
Outer Loadings, CR, & AVE Values.
Discriminant Validity
The criterion for examining discriminant validity is that the square root of the AVE value ought to exceed the correlation among all other constructs. As emphasized in Table 3 with bold font, all square roots of AVE values surpass the correlation values of other constructs. The HTMT (Heterotrait-Monotrait) values, shown in Table 4, indicate that all values are less than 0.85 (Kline, 2011). Therefore, confirming discriminant validity. This provides substantial evidence in favor of the formation of discriminant validity.
Fornell–Larcker criterion.
HTMT Criterion.
The Examination of the Structural Framework
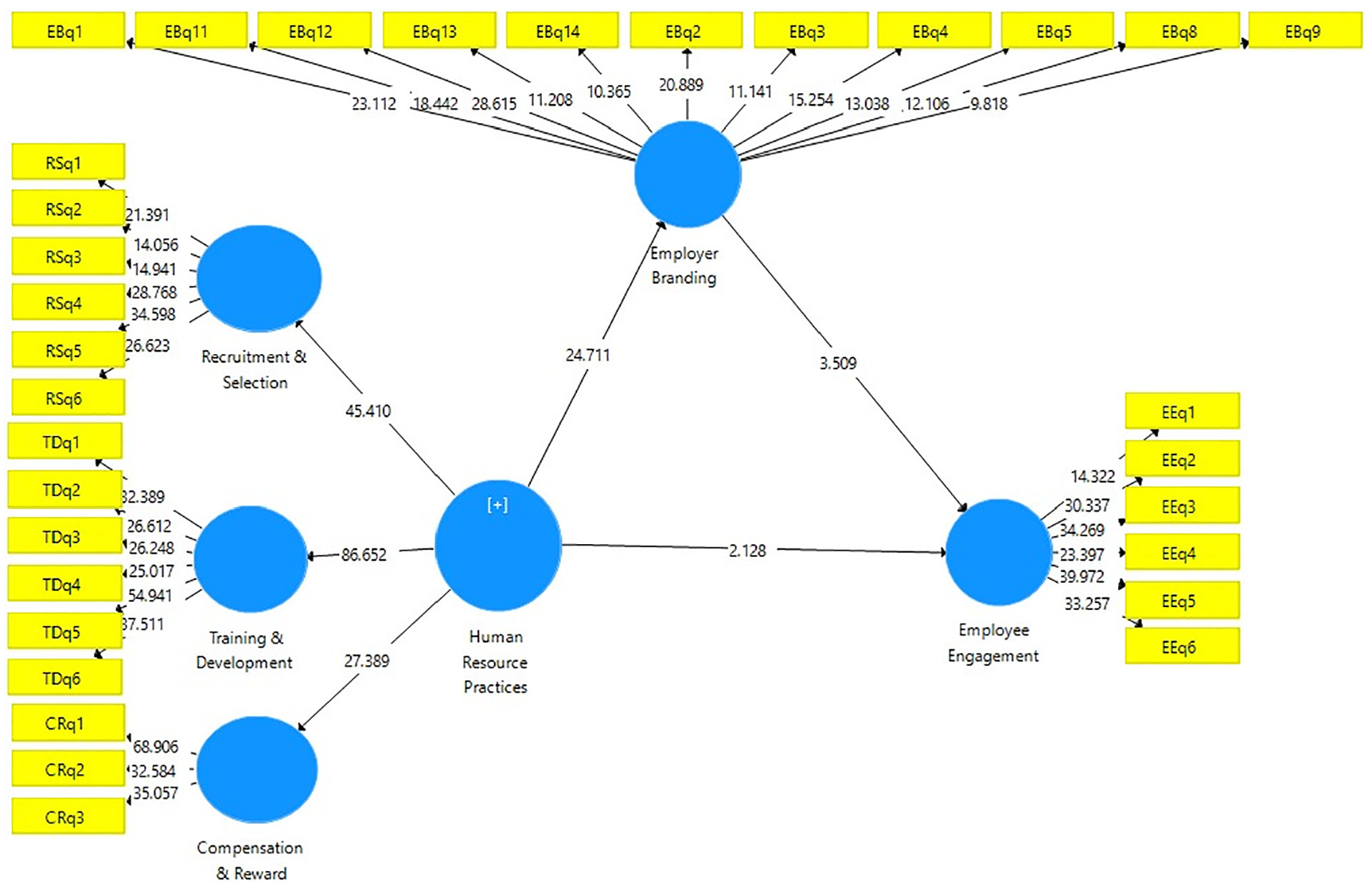
To evaluate the importance of the path coefficients, 5,000 subsamples were utilized in congruence with the methodology described by Hair et al. (2013) via bootstrapping. By employing this nonparametric resampling method, which is extensively utilized in Partial Least Squares (PLS) analysis, the authors specify that it generates t-values and standard errors for the parameters. Before undertaking an analysis of the suggested relationships, the potential existence of multicollinearity amongst the constructs was evaluated employing the variance inflation factor (VIF). VIF values for all the constructs fall below the recommended threshold of 5, as suggested by Gareth et al. (2013), indicating the absence of multicollinearity (see Table 5).
Inner VIFs.
EB: Employer branding; HRP: Human Resource Practices; EE: Employee Engagement.
Furthermore, the framework accounts for variability in numerous domains: employee engagement (26.5%), compensation and reward (62.1%), employer branding (60.9%), recruitment and selection (79.3%), and training and development (87.7%) (see Table 6). Further

Additionally, the size of the effects is a critical factor to consider. According to Cohen’s (1988) classification, effect magnitudes of 0.02, 0.15, and 0.35, respectively, indicate minor, medium, and substantial effects. As shown in Table 6, almost all of the estimated effect sizes (
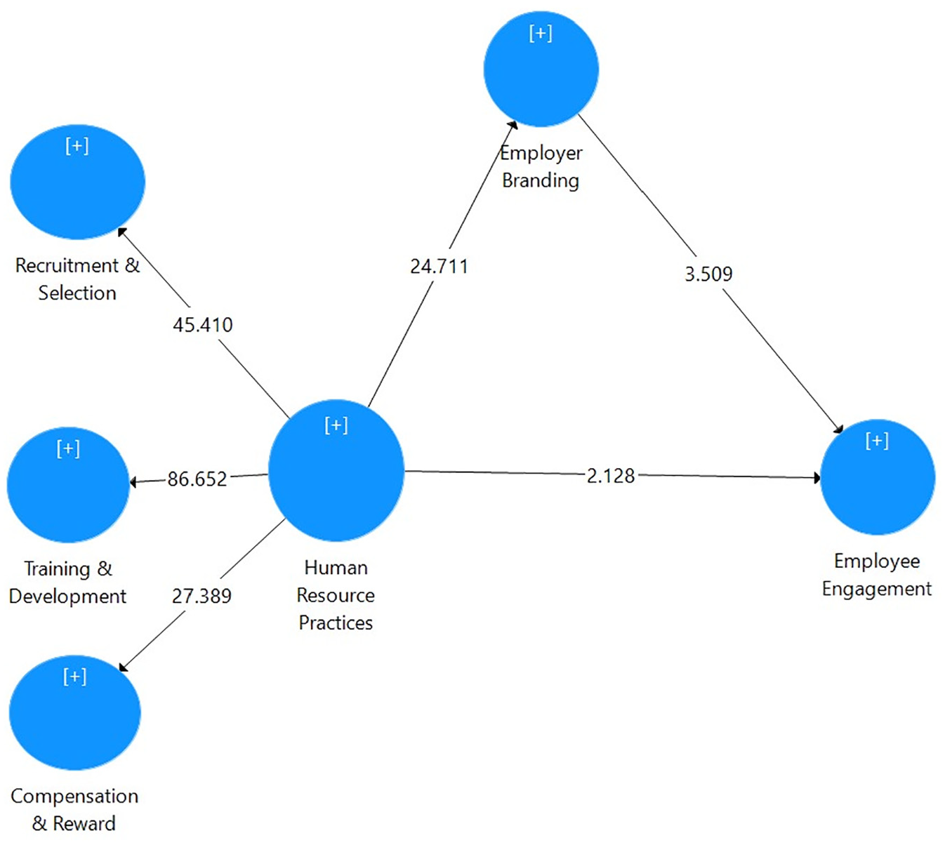
H1 was confirmed by the results, which reveal a highly significant relationship in HRP and EB (β = .780;
Path Analysis.

PLS model.

Bootstrapping result.
Mediation Assessment
The assessment of the mediating role of employer branding within HRP and employee engagement is conducted using PLS software (PLS 3). The results indicate that there is an intermediary relationship between human resource practices and employee engagement through employer branding (β = .271;
Mediation Results.

Mediation model.
Discussion
In this study, we delved into how HRP affect employee engagement in Indian IT firms, via the intermediary role of employer branding. Essentially, the way companies manage their human resources plays a vital role in helping them stay competitive and succeed in a rapidly changing global market. Our outcomes present a direct connection between HRP and both company branding and employee rendezvous, supporting the acceptance of hypotheses H1 and H2. Furthermore, our research established a meaningful link between EB and EE, backing the acceptance of hypothesis 3. When we looked at the mediate function of employer branding, the study uncovered its positive influence between HRP and EE, leading to the acceptance of hypothesis 4. These results are consistent with prior research, affirming that human resource practices contribute positively to employer branding, employee loyalty, satisfaction, engagement, and performance (Haruna & Marthandan, 2017; Maurya & Agarwal, 2018; Nazish et al., 2023; Nwachukwu & Chladková, 2017; Upadhyaya & Ayari, 2019; Yasin et al., 2023). The study outcome corresponds with the RBV (Barney, 1991), which proposes that a company’s distinct resources and abilities can generate a competitive edge that rivals find challenging to replicate, resulting in continued exceptional performance. Despite organizations doing well in managing and engaging their employees through effective HR practices, our study suggests that they could achieve even more by highlighting the importance of branding. We recommend a restructuring of the HRM system within departments to nurture positive employer branding and improve employee engagement.
Implication
The findings available in this article offer valuable insights into the existing knowledge base on HR and employer branding. By delineating a distinct link between employee engagement and these factors, the study empirically validates the function of employer branding as an intermediary linking HR procedures and worker engagement. Furthermore, it augments the real-world applicability of resource-based view theory (Barney, 1991) within the business setting. The research underscores the evocative connection between the HR process and employee engagement, showcasing that EB can considerably elevate levels of worker gratification, commitment, and overall contentment. While businesses may function without a specific prominence on employer branding, the study suggests that its implementation can distinctly amplify employee happiness, dedication, and fulfilment.
The implications are clear—corporate management is strongly encouraged to prioritize initiatives that enhance employee satisfaction and engagement. When companies fully grasp both the immediate and long-term impacts of employer branding, they are better equipped to prioritize these important aspects. The results highlight the importance of management focusing on policies and programmes that promote workplace happiness and participation. Strategic HR practices take centre stage in this narrative, emphasizing the need to prioritize elements including payment and rewards, education and training, and recruitment and selection.
Allocating the appropriate attention to these primary determinants is crucial for improving job satisfaction and promoting employee engagement. In summary, this study emphasizes the critical significance of human resource practices in cultivating a more engaged and satisfied workforce, urging businesses to consider and implement strategic measures accordingly.
Societal Importance
The research’s overarching goal is to learn how the company’s present human resources policies and procedures affect the efficiency of personnel across all levels of management. To assist businesses in improving the efficiency of their staff, the present research aims to recognize the most important elements that lead to workplace productivity. Insights into what motivates workers to put in extra hours will be a priceless asset for businesses looking to improve their human resources practices. Furthermore, employees will have insight into how their employers prioritize employee safety and well-being as a result of this study.
Conclusion and Limitations
Human resource practices play an essential role in helping organizations obtain a competitive edge and succeed in the ever-changing global market. The expanding practice of employer branding is acknowledged as integral, with significant impacts on both company branding and engagement among employees. The results provide a valuable framework for managerial understanding, aiding in the development of successful HRM. Managerial leaders may use this framework to better prepare for the retention of key personnel, who are the company’s most important asset. In alignment with the Resource-Based View theory (Barney, 1991), the research underscores the significance of a company’s unique strengths, including its skilled workforce, as a formidable advantage that is challenging for competitors to replicate. This theory highlights the significance of effective HRM practices in enhancing human capital for industry success.
While the research contributes significantly to human resources and government administration, it acknowledges limitations, particularly in its cross-sectional design, which hinders drawing definitive cause-and-effect relationships. To address this, future research is recommended to broaden the study’s framework, assessing its applicability in diverse business sectors such as social, political, manufacturing, and other service industries, to provide more comprehensive insights.
